Inhaltstypen

Digitalisierung im Kanton Solothurn: Workflow-Lösung für Krankheits- und Unfallmeldungen

Zukunftssichere und robuste Digitalisierung im Kanton Solothurn dank dem Einsatz von Camunda, Pimcore und uns.

Besonderheiten des Projekts

Ein wesentliches Merkmal der neuen Lösung ist die äusserst benutzerfreundliche und durchgängig digitalisierte Prozessführung: Die Mitarbeitenden des Personalamtes können alle Unfall- und Krankheitsmeldungen sowie alle zugehörigen Fälle in einer modernen Webanwendung verwalten. Anstelle der bisherigen Dateisystem-basierten Bearbeitung bietet die Anwendung nun eine intuitive Benutzeroberfläche und automatisierte Workflows, welche die Effizienz und Nachvollziehbarkeit des gesamten Prozesses steigern. Anpassbare Dashboards und Ansichten erlauben es, den Überblick über offene Fälle und Fristen zu behalten und spezifische Anforderungen verschiedener Stakeholder zu erfüllen.

Kunde

Personalamt Kanton Solothurn

Branche

Öffentliche Verwaltung

Technologien

Golive

7. März 2024

Ziele des Projekts

Die neue Lösung sollte den bisherigen, über Nintex und SharePoint realisierten Krankheits-Workflow und das Unfallmeldeformular durch eine benutzerfreundliche, transparente und skalierbare Anwendung ersetzen. Das Projektziel umfasst die Implementierung eines modernen, webbasierten Tools, das eine verbesserte Benutzerführung durch klare Prozessschritte und gezielte Unterstützung ermöglicht. Für das Personalamt bedeutet dies eine erhebliche Erleichterung in der täglichen Bearbeitung der Krankheits- und Unfallmeldungen. Gleichzeitig ermöglicht die Anwendung eine vollständig rollenbasierte Steuerung des Zugriffs, unabhängig von Standort und Endgerät.

Ein weiteres zentrales Ziel war es, dass Krankheits- und Unfallmeldungen bequem und effizient über digitale Webformulare übermittelt werden können. Diese Webformulare ermöglichen es externen Nutzern, Meldungen unkompliziert und ohne Authentifizierung einzureichen, was die Interaktion erheblich vereinfacht und den Meldeprozess enorm beschleunigt.Ein weiteres zentrales Ziel war es, dass Krankheits- und Unfallmeldungen bequem und effizient über digitale Webformulare übermittelt werden können. Diese Webformulare ermöglichen es externen Nutzern, Meldungen unkompliziert und ohne Authentifizierung einzureichen, was die Interaktion erheblich vereinfacht und den Meldeprozess enorm beschleunigt.

Darüber hinaus sollte die neue Lösung zukünftige Optimierungen unterstützen, wie die Integration weiterer Um-Systeme, um die Prozessautomatisierung und Effizienz im Personalamt langfristig sicherstellen zu können.

Herausforderungen

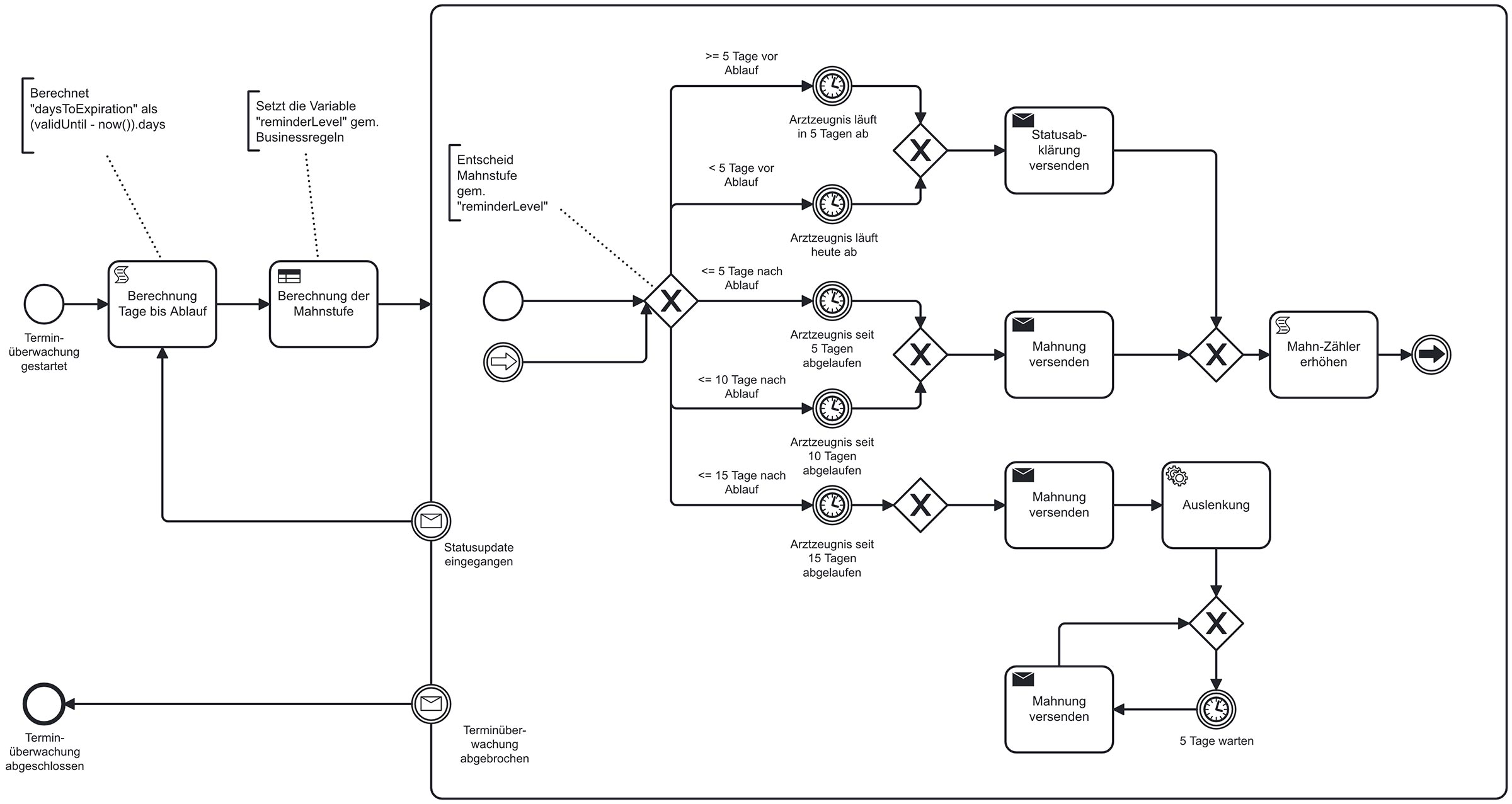
Zu den grössten Herausforderungen zählte die Erarbeitung einer benutzerfreundlichen und flexiblen Lösung, die bestehende Prozesse nicht nur digitalisiert, sondern auch erheblich vereinfacht. Die komplexe Datenmigration von XML-basierten Falldaten in das neue System erforderte eine saubere Transformation und Strukturierung der Daten, um die Kontinuität in der Bearbeitung laufender und historischer Fälle zu gewährleisten. Des Weiteren stellten die heterogene Infrastruktur und die verschiedenen Schnittstellen hohe Anforderungen dar, die wir durch unsere spezialisierte Erfahrung im Umgang mit geschäftskritischen Anwendungen erfolgreich bewältigt haben.

Unser Lösungsansatz

Unsere Lösung kombiniert die leistungsfähige Workflow-Engine Camunda mit der vielseitigen Datenmanagement-Plattform Pimcore und löst damit das bisherige Dateisystem und die manuelle Dokumentenverwaltung ab. Dokumente werden nun direkt in Pimcore gespeichert und können jederzeit über WebDAV einfach eingesehen und bearbeitet werden. Dies ermöglicht eine klare Strukturierung, flexible Zugriffssteuerung und sichere Datenhaltung.

Für die Erfassung von Krankheits- und Unfallmeldungen kommen moderne, mit React und Node.js (Express) entwickelte Webformulare zum Einsatz. Diese Technologie garantiert Flexibilität und eine ansprechende Benutzeroberfläche. Meldungen können dadurch effizient und intuitiv eingereicht werden.

Die Camunda-Workflow-Engine ist über eine Middleware nahtlos mit Pimcore integriert. So ist eine effiziente Prozesssteuerung und Verwaltung aller Fallmeldungen sichergestellt. Diese Middleware ermöglicht eine stabile und skalierbare Kommunikation zwischen beiden Systemen – die Prozesse können so vollständig orchestriert und überwacht werden.

Unsere Lösung basiert auf einer containerisierten Infrastruktur mit Docker, die eine sichere und standardisierte Bereitstellung ermöglicht. Diese moderne Architektur erleichtert die Integration zusätzlicher Komponenten und stellt sicher, dass das System flexibel auf zukünftige Anforderungen anpassbar bleibt.

Durch die Kombination dieser Technologien werden bestehende Prozesse digitalisiert und optimiert und die effiziente Umsetzung zukünftiger Erweiterungen ist garantiert.